抱团股天天股价新高,小票开始爆雷了。
西水股份:预计2020年亏损271亿元
1月25日晚间,内蒙古西水创业股份有限公司(西水股份,600291.SH)发布公告称:
1.经公司财务部门初步测算,预计2020年度实现归属于上市公司股东的净利润为-87.36亿元,与上年同期相比下降356.20%左右。
2.经财务部门初步测算,预计2020年实现归属于上市公司股东的扣除非经常性损益的净利润为-271.23亿元,与上年同期相比下降3,047.72%左右。

西水股份称,报告期内,归属于上市公司股东的净利润下降的主要原因是本期上半年天安财险对投资资产计提大额减值,以及自2020年7月17日起不再将天安财险纳入合并范围,对天安财险会计核算方法由长期股权投资转换为金融工具核算所致。
西水股份作为投资控股型公司,主要通过控股子公司从事保险、贸易、投资管理等业务,其中控股子公司天安财险从事的保险业务收入占到西水股份主营业务收入的90%以上,成为其核心业务,天安财险成为西水股份重要核心子公司。
2020年上半年,天安财险持有的信托产品等资产到期后发生实质性违约,为真实反映截至 2020 年 6 月 30 日的财务状况和经营情况,天安财险对截至2020年6月30日的相关投资资产进行了减值测试,经测试,该类投资存在重大减值迹象,天安财险计提投资资产减值准备 577.45 亿元,影响 2020 年度归属于上市公司股东的净利润-207.24元。
2020年6月30日,天安财险对投资持有的股权投资基金按质押股票市值等情况重新进行估值,公允价值变动损益为 -79.41亿元,影响 2020 年度归属于上市公司股东的净利润 -28.49亿元。
2020年7月17日,天安财险被中国银行保险监督管理委员会实施接管。从接管之日起,天安财险股东大会、董事会、监事会停止履行职责,相关职能全部由接管组承担。因此,公司不再拥有对天安财险的控制权,根据《企业会计准则》,公司不再将天安财险纳入合并财务报表的合并范围,对天安财险的股权投资指定为非交易性权益工具投资,将其转入金融工具核算。会计核算方法变更后,转回全部超额亏损,致使归属于上市公司股东净利润增加 183.68 亿元。
去年年中,天安财险投资踩雷影响母公司西水股份。股价就从此跌跌不休,从去年的阶段性高点15.99元/股崩到如今的4.57元/股,跌幅高达70%以上,而且最新市值不到50亿,而亏损高达80多亿,可以说市值都不够赔。

截至最新数据,西水股份去年9月30日的股东户数高达11万。

对于公司大幅预亏,股吧里面也炸锅了,持两派观点的网友纷纷发言,有网友表示“大雷啊”,“这股要跌倒地狱里面的”。
不过也有网友表示,“这有啥意外呢?二季度和三季度报告都报了啊”,认为这是“利空出尽,明天涨停”。



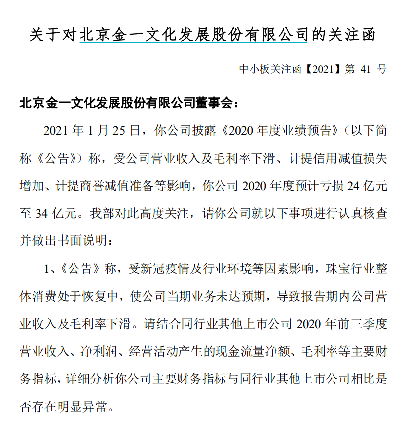
金一文化业绩预告:
预计2020年净亏损24亿-34亿元
金一文化1月25日晚间公告称,预计2020年亏损23.95亿元至34亿元,上年同期盈利6196万元;公司下游客户回款速度放缓,由于部分应收款项账龄随之逐年增长,对应整个存续期预期信用损失率有所增加,公司计提的信用减值损失同比增加。

公司解释称,
1、报告期内,受新冠疫情及行业环境等因素影响,珠宝行业整体消费处于逐步恢复过程中,公司下游与终端客户需求降低,使当期业务未能达到预期,导致公司报告期内营业收入及毛利下滑,对业绩产生一定的影响。
2、受疫情和宏观经济放缓影响,公司下游客户回款速度放缓,由于部分应收款项账龄随之逐年增长,对应整个存续期预期信用损失率有所增加,公司基于谨慎性原则,根据《企业会计准则》及公司会计政策的相关规定,本期计提的信用减值损失同比增加。
3、报告期内,公司自完成收购子公司越王珠宝、捷夫珠宝、臻宝通以及金艺珠宝后,积极进行全集团资源共享和业务整合,通过管理团队的努力,从品牌形象、产品设计、生产加工到销售渠道都已按并购规划进行转型升级,但由于2020年国内外疫情、宏观市场经济及整体消费环境变化等因素的影响,以上公司的业绩增长未达预期,所在的资产组的经营发展受到了不同程度的影响,销量下滑,业绩遭受冲击并出现亏损,公司拟对以上子公司所在的资产组的商誉计提减值准备。
随后,深交所立马发了关注函。深交所要求公司说明大额应收账款形成的原因及合理性;公司计提信用减值损失的依据,公司为收回应收账款采取的措施,并说明公司是否存在调节利润,进行财务“大洗澡”的行为。

截至收盘,金一文化报2.85元/股,市值仅剩下27亿。

最新数据显示,金一文化的股东户数有3.4万户

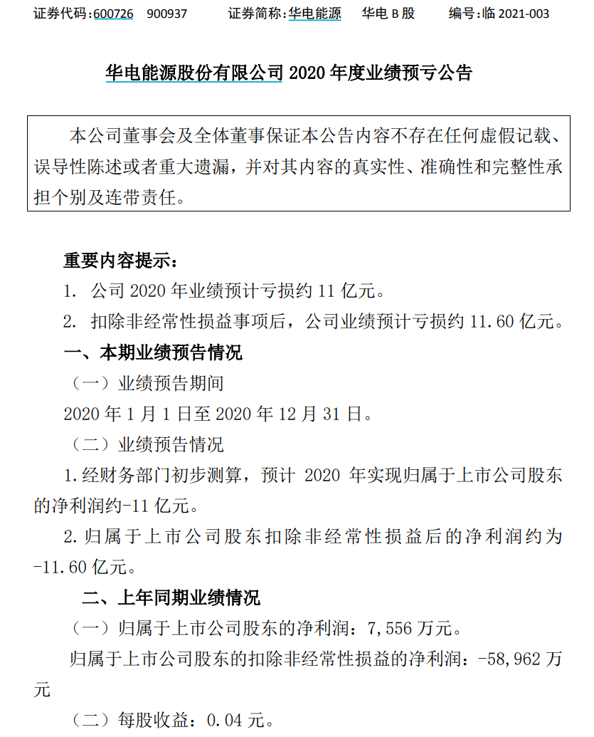
华电能源业绩预告:
2020年度净利润亏损约11亿元
1月25日,华电能源公告,公司预计2020年度实现归属于上市公司股东的净利润在亏损约11亿元,扣除非经常性损益事项后,公司业绩预计亏损约11.60亿元。上年同期归净利润为盈利7556万元。

公司称,本期经营利润出现下滑:一是本期因煤价持续上涨,供应紧张,燃料成本同比增支约3.6亿元;二是本期直供热耗升高导致减利约1.5亿元;三是本期发电量同比下降减利约1亿元。
